Version 3 of Pulse has been released of adding documentation to the rich monitoring tools already available.
Pulse Version 3 allows you to:
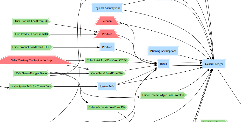
- Create relationship diagrams of your TM1 models
- Produce techincal documentation with a click of a button
- Validation your TM1 model adheres to best practice

